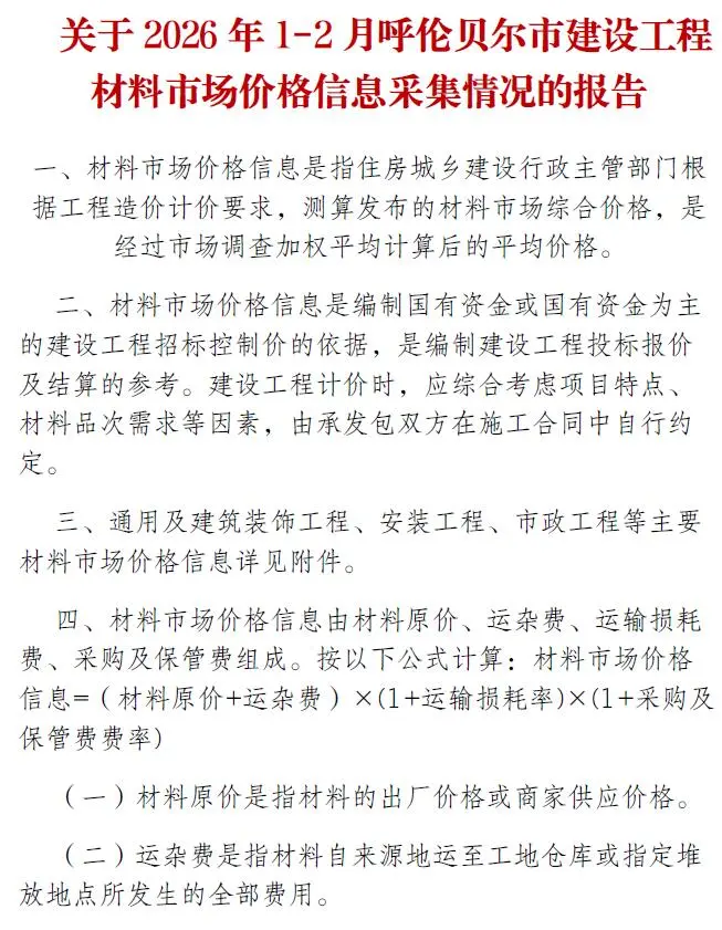
呼伦贝尔市2026年1-2月(第1期)工程造价信息价

呼伦贝尔2026年1-2月(第1期)工程造价信息价核心介绍
当前呼伦贝尔市工程造价信息价由呼伦贝尔市建设工程造价定额官方在2026年发布的建筑安装市政园林绿化施工机械设备台班及人工材料价格信息PDF电子版。
呼伦贝尔工程造价信息价为双月刊,两个月发布一期,核心用途是呼伦贝尔市开展施工企业成本核算与精细化管理、行业造价指标积累与宏观调控、编制招标控制价相关工作的重要权威依据。
祖国建材通官方提供呼伦贝尔市2026年1-2月(第1期)工程造价信息价下载、呼伦贝尔市电子版工程造价信息价、工程造价信息价PDF扫描件、呼伦贝尔工程造价信息价数据,支持一键高速下载。
2026年1-2月(第1期)工程造价信息价下载
呼伦贝尔市工程造价信息价评分:9.8分,可下载类型:PDF如需查看工程造价信息价请点击

呼伦贝尔2026年3-4月(第2期)工程造价信息价
呼伦贝尔2026年1-2月(第1期)工程造价信息价
呼伦贝尔2025年11-12月(第6期)工程造价信息价
呼伦贝尔2025年9-10月(第5期)工程造价信息价
呼伦贝尔2025年3-4月(第2期)工程造价信息价
呼伦贝尔2025年1-2月(第1期)工程造价信息价
呼伦贝尔2024年3期5-6月工程造价信息价
呼伦贝尔2024年2期3-4月工程造价信息价