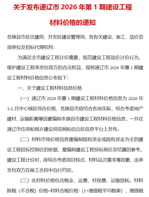
通辽市2026年1-2月(第1期)工程造价信息价

通辽2026年1-2月(第1期)工程造价信息价基本情况
当前工程造价信息价由通辽市建设工程造价管理官方发布的建筑安装市政园林绿化施工机械设备台班及人工材料价格信息电子版。
祖国建材通官方提供通辽市2026年1-2月(第1期)工程造价信息价下载、通辽市电子版工程造价信息价、工程造价信息价PDF扫描件、通辽工程造价信息价数据,支持一键高速下载,2026年通辽官方权威建材预算价文件。
通辽工程造价信息价为双月刊,两个月发布一期,作为通辽市工程建设项目预算、评估、估算、结算、招标投标等工作中的建材价格参考。
2026年1-2月(第1期)工程造价信息价下载
通辽市工程造价信息价评分:9.8分,可下载类型:PDF如需查看工程造价信息价请点击

通辽2026年3-4月(第2期)工程造价信息价
通辽2026年1-2月(第1期)工程造价信息价
通辽2025年11-12月(第6期)工程造价信息价
通辽2025年9-10月(第5期)工程造价信息价
通辽2025年7-8月(第4期)工程造价信息价
通辽2025年5-6月(第3期)工程造价信息价
通辽2025年3-4月(第2期)工程造价信息价
通辽2025年1-2月(第1期)工程造价信息价
通辽2024年11-12月(第6期)工程造价信息价
通辽2024年9-10月(第5期)工程造价信息价
通辽2024年4期7-8月工程造价信息价
通辽2024年3期5-6月工程造价信息价