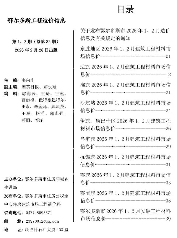
鄂尔多斯市2026年1-2月(第1期)工程造价信息价

鄂尔多斯2026年1-2月(第1期)工程造价信息价基本情况
当前工程造价信息价由鄂尔多斯市建设工程造价管理官方发布的建筑安装市政园林绿化施工机械设备台班及人工材料价格信息电子版。
祖国建材通官方提供鄂尔多斯市2026年1-2月(第1期)工程造价信息价下载、鄂尔多斯市电子版工程造价信息价、工程造价信息价PDF扫描件、鄂尔多斯工程造价信息价数据,支持一键高速下载,2026年鄂尔多斯官方权威建材信息价文件。
鄂尔多斯工程造价信息价为双月刊,两个月发布一期,作为鄂尔多斯市工程建设项目预算、评估、估算、结算、招标投标等工作中的建材价格参考。
2026年1-2月(第1期)工程造价信息价下载
鄂尔多斯市工程造价信息价评分:9.8分,可下载类型:PDF如需查看工程造价信息价请点击

鄂尔多斯2026年1-2月(第1期)工程造价信息价
鄂尔多斯2025年11-12月(第6期)工程造价信息价
鄂尔多斯2025年10月工程造价信息价
鄂尔多斯2025年9月工程造价信息价
鄂尔多斯2025年8月工程造价信息价
鄂尔多斯2025年7月工程造价信息价
鄂尔多斯2025年6月工程造价信息价
鄂尔多斯2025年5月工程造价信息价
鄂尔多斯2025年4月工程造价信息价
鄂尔多斯2025年3月工程造价信息价
鄂尔多斯2025年1-2月(第1期)工程造价信息价
鄂尔多斯2024年11-12月(第11期)工程造价信息价