锡林郭勒市2025年7、8月(第4期)工程造价信息价

锡林郭勒2025年7、8月(第4期)工程造价信息价介绍
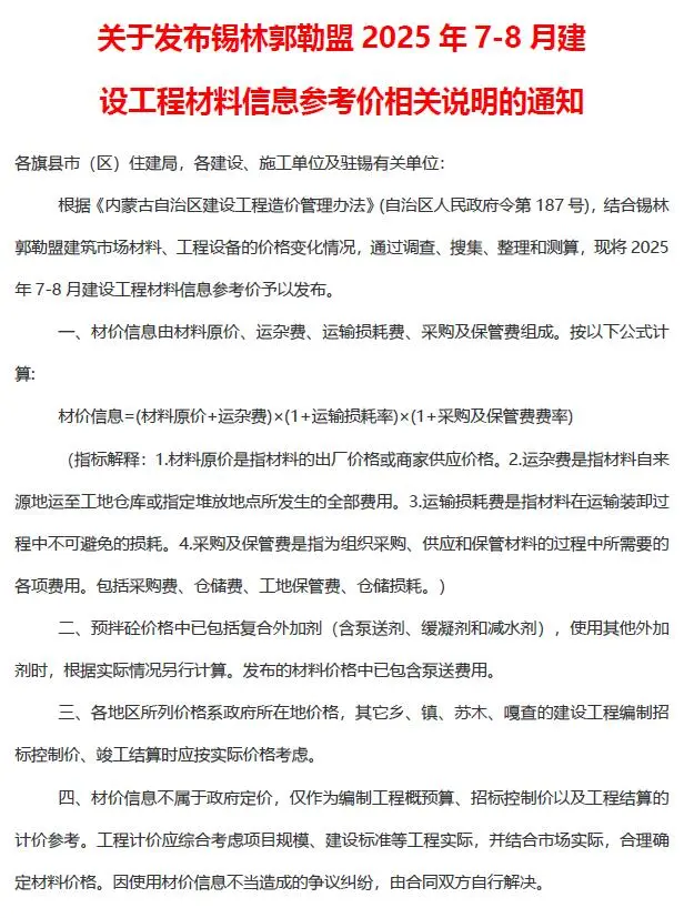
当前锡林郭勒市工程造价信息价由锡林郭勒市建设工程造价定额官方在2025年发布的建筑安装市政园林绿化施工机械设备台班及人工材料价格信息PDF电子版。
祖国建材通官方提供锡林郭勒市2025年7、8月(第4期)工程造价信息价下载、锡林郭勒市电子版工程造价信息价、工程造价信息价PDF扫描件、锡林郭勒工程造价信息价数据,支持一键高速下载,2025年锡林郭勒官方权威建材信息价文件。
锡林郭勒工程造价信息价为双月刊,两个月发布一期,作为锡林郭勒市工程建设项目预算、评估、估算、结算、招标投标等工作中的建材价格参考。
2025年7、8月(第4期)工程造价信息价下载
锡林郭勒市工程造价信息价评分:9.8分,可下载类型:PDF如需查看工程造价信息价请点击

锡林郭勒2025年9、10月(第5期)工程造价信息价
锡林郭勒2025年7、8月(第4期)工程造价信息价
锡林郭勒2025年5、6月(第3期)工程造价信息价
锡林郭勒2025年3、4月(第2期)工程造价信息价
锡林郭勒2025年1、2月(第1期)工程造价信息价
锡林郭勒2024年11、12月(第6期)工程造价信息价
锡林郭勒2024年4期7、8月工程造价信息价
锡林郭勒2024年3期5、6月工程造价信息价
锡林郭勒2024年2期3、4月工程造价信息价
锡林郭勒2024年1期1、2月工程造价信息价
锡林郭勒2023年4季度10、11、12月工程造价信息价
锡林郭勒2023年3季度7、8、9月工程造价信息价