锡林郭勒市2026年1-2月(第1期)工程信息价

锡林郭勒2026年1-2月(第1期)工程信息价基本情况
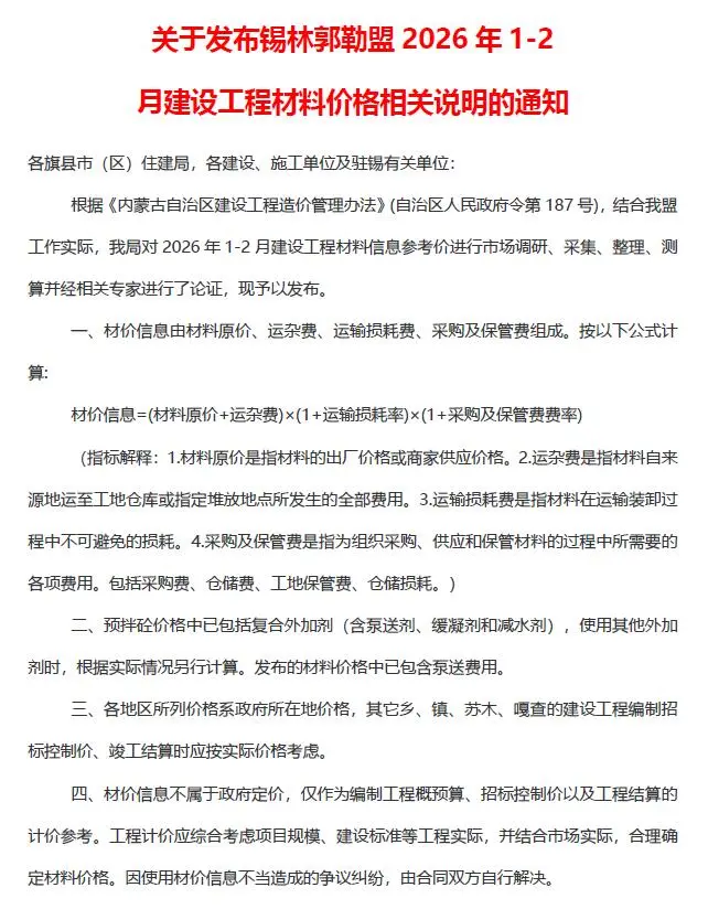
当前2026年1、2月(第1期)工程信息价由锡林郭勒市建设工程造价管理官方发布的建筑安装市政园林绿化施工机械设备台班及人工材料价格信息PDF电子版。
祖国建材通官方提供锡林郭勒市2026年1-2月(第1期)工程信息价下载、锡林郭勒市电子版工程信息价、工程信息价PDF扫描件、锡林郭勒工程信息价数据,支持一键高速下载,2026年锡林郭勒官方权威工程信息价网文件。
锡林郭勒工程信息价为双月刊,两个月发布一期,作为锡林郭勒市工程建设项目预算、评估、估算、结算、招标投标等工作中的建材价格参考。
2026年1-2月(第1期)工程信息价下载
锡林郭勒市工程信息价评分:9.8分,可下载类型:PDF如需查看工程信息价请点击

锡林郭勒2026年1-2月(第1期)工程信息价
锡林郭勒2025年9-10月(第5期)工程信息价
锡林郭勒2025年7-8月(第4期)工程信息价
锡林郭勒2025年5-6月(第3期)工程信息价
锡林郭勒2025年3-4月(第2期)工程信息价
锡林郭勒2025年1-2月(第1期)工程信息价
锡林郭勒2024年11-12月(第6期)工程信息价
锡林郭勒2024年4期7-8月工程信息价
锡林郭勒2024年3期5-6月工程信息价
锡林郭勒2024年2期3-4月工程信息价
锡林郭勒2024年1期1-2月工程信息价
锡林郭勒2023年4季度10-12月工程信息价